





Preview
基本信息产品详情
基本信息
型号编号 | 电源供应电路板组装二 |
类型 | 电源供应电路板组装 |
原产地 | 中国 广东 |
品牌名称 | PS Electronics |
铜厚度 | 0.5-20盎司(最大33盎司) |
一站式服务 | PCB+元件采购+模板+组装+包装 |
组件详情 | 6 SMT加4 DIP(防尘防静电线) |
组装能力 | SMT每天450万点,DIP每天1万件 |
最小订单量 | 3个项目(个人/部件) |
质量标准 | IPC-A-600H, IPC-A-610F, J-STD-001F |
PCB面板尺寸 | 最小尺寸:0.25×0.25英寸(6×6毫米),最大尺寸:20×20英寸(500×500毫米) |
装配类型 | SMT(表面贴装技术)、THT(通孔元件)& 混合装配(既有通孔装配,也有SMT):单面或双面贴放 |
PCB焊接类型 | Water soluble solder paste, RoHS lead-free |
层数 | 1-40 |
包装 | 防静电袋/定制包装 |
港口 | 深圳 |
产品详情
【卖家推荐】印制电路板制造商PCB BMS板制造装配高频RFID通信射频PCB,0.1美元-3美元/件。nPS电子刚性电路板CU铜基板制造商一站式PCB服务重铜厚铜PCB,0.1美元-3美元/件。nPS电子高品质铝制印刷电路板制造商铝芯PCB板铝基PCB,0.1美元-3美元/件。n中国深圳印刷电路板制造商抗弯刚性柔性PCB板,0.1美元-3美元。nOEM一站式印刷电路板装配服务,包括LED电源驱动板设计电源PCB装配服务,价格区间为每件产品1美元至5美元。nPS电子OEM印刷电路板装配服务一站式光伏新能源设备PCB装配服务,价格区间为每件产品1美元至5美元。nOEM射频印刷电路板装配服务高频射频BMS板装配服务射频天线主板PCB装配服务,价格区间为每件产品1美元至5美元。nPS电子多层印刷电路板装配服务一站式PCBA汽车面板汽车主板PCBA,价格区间为每件产品1美元至5美元。

Preview

Preview
PCB参数
PCB展示

Preview
PCBA能力
PCBA展示

Preview
公司简介
一站式OEM电路板组装专业解决方案 全钥匙委托加工组装
品胜电子于2008年开始提供电子设计制造服务合同。我们致力于为客户提供最快乐的制造体验。当我们的创始人发现很难从制造商那里获得技术支持和始终如一的优质产品时,他们产生了为其他人提供绝妙的电子产品制造服务的愿景。他们租了一个旧车间,开始了旅程。在超过15年的时间里,我们凭借同样的愿景,为超过2000家中小企业设计、制造并交付了5000多个项目。这些产品对我们来说是鲜活的,不仅仅是无生命的物品。

Preview

Preview

Preview
主要客户

Preview
订购流程

Preview

Preview
案例

Preview
证书

Preview

Preview

Preview

Preview

Preview
SMT & DIP研讨会

Preview
质量与政策:持续改善我们的质量、效率和服务,以满足客户的需求。 质量体系:1. ISO-9001:2018质量体系认证 2. ISO 14001环境体系标准。 质量标准:IPC-610D类,4。焊接标准:J-STD-001类1、2、3。 防静电标准:ESD-MIL-STD-16866。 工作坊管理:5S。 首件检验。 过程目视检验。 自动光学检验。 X射线检验。 SPI检验。 机械校准和预防维护。 ERP物料及流程管理(ERP=企业资源计划计算机系统)。 IPC-A-610D-G材料控制
合格材料必须标有相关的材料检验证书,然后合格材料将被存放入仓库。#质量保证

Preview
生产控制
生产工坊主要负责人:技术经理≥3年相关工作经验——工程师≥5年相关工作经验——英语流利——熟悉PCB电路布局与设计软件(Altium、Protel、PowPCB)——精通PCB制造与加工流程——新员工需通过岗前培训
#非合格品控制流程
关于生产过程中不合格产品的管理,我公司严格按照“不合格品管理程序”执行。质量控制部门、工程部门、生产部门、质量保证部门、业务部门共同负责解决问题。
关于生产过程中不合格产品的管理,我公司严格按照“不合格品管理程序”执行。质量控制部门、工程部门、生产部门、质量保证部门、业务部门共同负责解决问题。

Preview
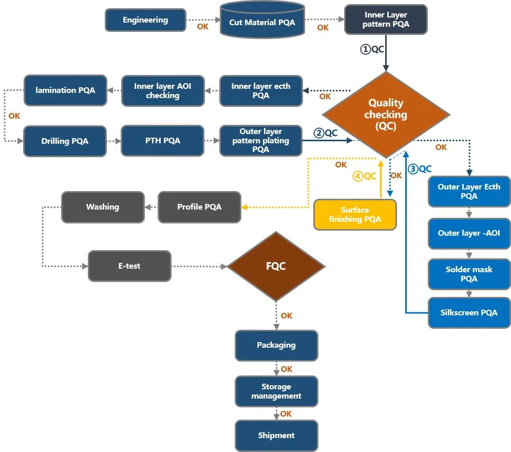
IQC(进料质量控制)与PQC(制程质量控制)进行首件检验,PQC每2-4小时前往每台生产机器进行检查(尺寸、外观)。对每一工序中的半成品质量进行管理。我们会将每班生产的2-5块半成品板送至质检员处,待其确认后再继续生产。操作员负责后续半成品的检验,经确认后签字。质检员进行随机抽查。只有检验合格的产品才能流转至下一工序。FQC(最终质量控制)(即出货前的成品检验),外观检验100%,按批次随机抽查板料尺寸。FQA(最终质量保证)根据FQC检验标准进行抽样验证,最终控制质量,为PCB质量提供双重保证。

Preview
测试与维护研讨会
测试与维护车间nSTHL根据客户需求和产品提供定制测试服务。通常,STHL PCBA Tech提供全方位的测试服务,包括:n*自动光学检测(AOI)n*功能测试n*在线测试n*测试夹具n*测试服务n*用于BGA测试的X射线n*印刷焊膏测试n我们的专业检测团队使用AOI和高倍率观察器对每块板进行仔细检测。我们的X光机可对PCB进行组件级测试,所有线路均经过全面检测和测试。根据需求,我们还可进行闪电测试和接地测试。

Preview

Preview
关于仓库管理,我们将根据不同客户划分不同区域,整齐放置客户产品。仓库管理员负责管理,确保出入库记录,我们严格按照仓储要求文档管理所有货物。

Preview
包装与配送

Preview
常见问题解答
问题一:你们每月的pcb组装能力如何?回答:每月smt1.4亿点,dip300万件。问题二:你们在pcb组装中如何进行质量控制?回答:我们严格遵守iso要求,按照质量管理手册进行订单管理、生产管理和流程管理,并严格实施纠正和预防措施以及变更管理。问题三:如果没有组装需要,你们能为我采购零件吗?回答:可以,请提供bom或列表,我们会分析货源,进行分类包装并附上标签后发给你。问题四:你们的元器件采购能力如何?与哪些供应商有直接合作?回答:我们有超过4万款元器件库存,可为你提供难寻的芯片供应。我们的元器件直接来源于顶级供应商,如microchip、ti、arrow、avnet、future、element、digikey等。问题五:你们如何进行库存管理?回答:按照iso流程进行仓库管理操作指南,我们遵循先进先出的材料原则,严格控制仓库温度和湿度,实行防静电措施。库存材料按客户不同进行管理。问题六:如何处理寿命终止(eol)材料?能否提供成功替换eol材料的案例?回答:如果正在运行的项目中出现eol,代理商会发送生产停顿通知(订单及供应期限),然后通知客户我们的替代建议。对于从其他生产商转移的项目,我们会提前寻找替代产品,或在无法找到确切替代产品时帮助客户更改设计。对于其他情况,我们会尽力满足客户短期需求,同时了解市场库存情况。问题七:你们提供ic编程和夹具制作吗?回答:我们为所有客户提供ic编程服务,请提供指导方针和软件,可以使用ic烧录器或主板烧录完成。我们可以按照客户要求制作夹具。问题八:你们提供哪些测试方法?回答:我们的板卡会经过自动光学检测(aoi)、x射线检测、默认电路测试、功能测试等常规测试,以及额外的测试(如需要)。问题九:生产周期是多久?回答:这取决于数量和bom。通常小批量生产需要约3-5周,对于预测订单的大规模生产,我们会在交货前约10-12周安排生产。问题十:你们如何确保按时交货?回答:物料准备妥当后(加急订单除外),我们通常保证5天内交货。我们的措施包括:1. 在报价前接收并验证文件;2. 确保所有材料按时准备就绪并同时进行检查;3. 根据gerber文件优先制作pcb板和钢网;4. 及时沟通原型运行状况,确保当天解决问题。
定制电路板制造商OEM一站式电路板组装服务电子板SMT BMS电源主板PCBA
¥7.26 ~ ¥36.3
消费电子产业链 · 印刷电路板 · PCBA