





Preview
基本信息产品详情
基本信息
基本材料 | 不适用 |
板厚 | 0.1-7毫米 |
型号编号 | 铜基PCB 9 |
类型 | 重铜基电路板 |
原产地 | 中国 广东 |
品牌名称 | PS Electronics 音频 |
铜的厚度 | 0.5-20盎司(最大33盎司) |
最小孔径 | 0.08毫米 |
最小行距 | 2 毫升 |
表面处理 | 裸铜、无铅HASL、ENIG等 |
板尺寸 | 1-2层:1800毫米x900毫米多层:850毫米x850毫米 |
Flammaility | UL 94V-0 |
层数 | 1-40 |
HDI建档 | 任何一层,最多为4+N+4层 |
铜的厚度 | 0.5至20盎司(最大33盎司) |
板厚 | 0.1至7毫米 |
V型槽容差 | 正负10英里 |
质量测试 | AOI、全检电测(100% E-test) |
旋转和扭曲 | 最大不超过0.50% |
板尺寸 | 1-2层:1800毫米x900毫米多层:850毫米x850毫米 |
数据格式 | Gerber、DXF、PCBdoc、ODB++、HPGL、BRD等 |
销售单位 | 单项 |
单个包装尺寸: | 40X40X40厘米 |
毛重: | 1千克 |
产品详情
推荐出售者PS Electronics深圳印刷电路板制造商电路板制造与组装多层高频射频PCB $0.10-$3.00/片 1片nPS Electronics定制印刷电路板制造商抗弯柔性PCB板柔性电路板FPC PCB $0.10-$3.00/片 1片nPS Electronics 1-40层多层Fr4 94V0印刷电路板制造商电路板4层磨制多层PCB $0.10-$3.00/片 1片nPS Electronics Fr4 94V0印刷电路板制造商定制陶瓷基板PCB板高热导陶瓷PCB $0.10-$3.00 1片nPS Electronics中国免费样品印刷电路板制造商铝芯PCB板铝基PCB $0.10-$3.00/片 1片 nPS Electronics OEM通信印刷电路板PCB组装服务一站式PCBA通信主板PCBA $1.00-$5.00/片 3片
PCB参数
PCBA能力
公司简介
一站式OEM电路板组装专业解决方案 定制生产PCBA
品胜电子自2008年起提供合同电子设计与制造服务,我们致力于为客户提供最愉快的制造体验。当我们的创始人发现从制造商那里获得技术支持和始终如一的优质产品很困难时,他们萌生了为其他人提供电子制造服务的愿景,他们租了一个旧车间开始了旅程。在十多年的时间里,我们凭借同样的愿景,为2000多家中小企业设计、制造并交付了5000多个项目。这些产品对我们来说是有生命的,不仅仅是毫无生气的部件。

Preview

Preview

Preview
主要客户

Preview
订购流程

Preview
案例

Preview
证书

Preview

Preview

Preview

Preview

Preview
PCB展示

Preview
PCBA展示

Preview
SMT & DIP研讨会

Preview
品质与政策:持续改善我们的品质、效率和服务,以满足客户的需求。品质体系:1. ISO-9001:2018品质体系标准 2. ISO 14001环境体系标准 3. 质量标准:IPC-610-D类 4. 焊接标准:J-STD-001类 5. 防静电放电(ESD)标准:ESD-MIL-STD-1686。 工作坊管理:5S管理。 质量检测标准包括首件检测(FAI)、过程视觉检测、自动光学检测(AOI)、X射线检测、SPI检测等。机器校准和预防性维护以及ERP物料和流程管理(ERP即企业资源规划计算机系统)。材料控制符合IPC-A-610D-G标准
合格材料必须标有相关的材料检验证书,然后合格材料将被保存至仓库。#质量保证

Preview
生产控制#生产车间的主要负责人:技术经理>=3年以上相关工作经验-工程师>=5年以上相关工作经验-英语流利-熟悉PCB电路板布局与设计软件(Altium、Protel、PowPCB)-掌握PCB制造与制作工艺-新员工须通过岗前培训
关于生产过程中不合格产品的管理,我公司严格按照“不合格产品管理规定”执行。质量控制部、工程部、生产部、质量保证部、业务部共同负责解决问题。

Preview
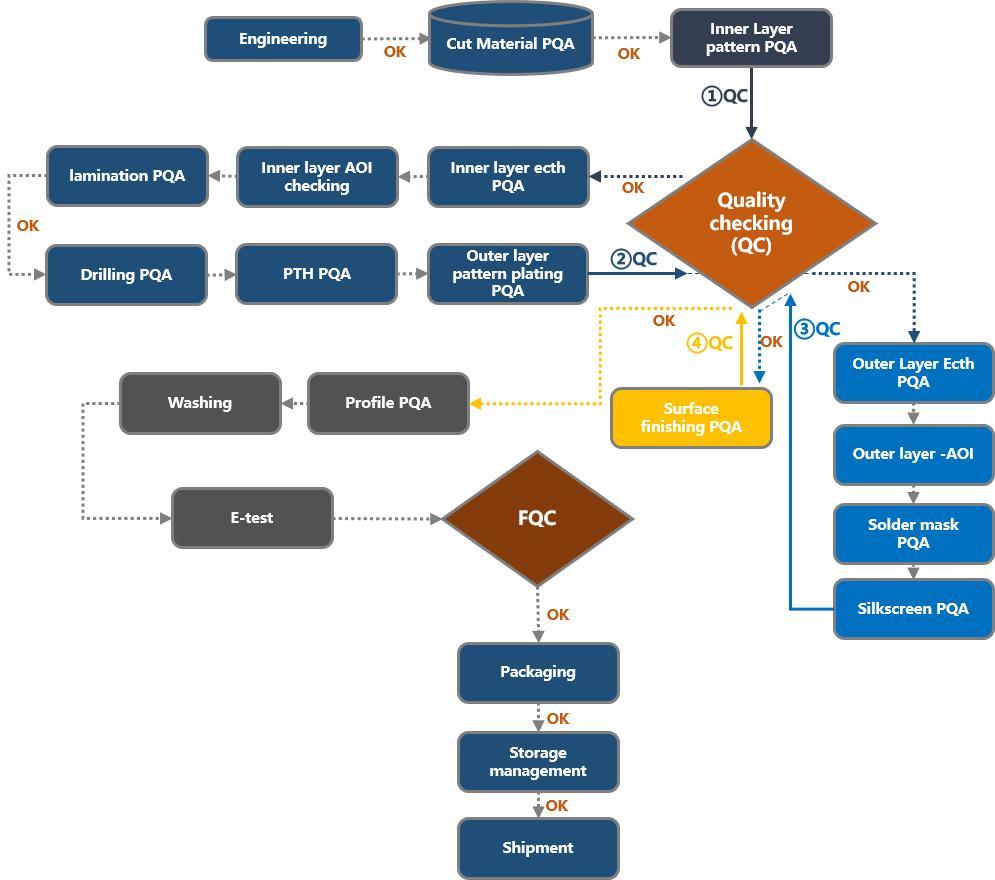
质量管理IQC(入厂质量控制)对进厂物料进行检验PQC(过程质量控制)首件检验,每两小时至四小时派巡检员前往各生产机器进行尺寸外观巡检各工序的半成品质量管理。质检人员确认无误后方可继续生产,之后每批半制品由操作者自检交检,合格后签认。质检员进行抽检,只有合格的才能流入下一工序。FQC(最终质量控制)(即出货前成品检验)外观检验百分百,按批次随机抽检板面尺寸。FQA(最终质量保证)根据FQC检验标准抽样验证,最终控制质量,为PCB质量提供双重保障。

Preview
测试与维护研讨会
测试与维护车间nSTHL根据客户需求和产品提供定制测试服务。通常,STHL PCBA Tech提供全方位的测试服务,包括:n*自动光学检测(AOI)n*功能测试n*在电路测试n*测试夹具n*测试服务n*用于BGA测试的X射线n*印刷焊膏测试n我们的专业检测团队将使用AOI和高倍率观察器对每块电路板进行仔细检测。利用我们的X光机,我们对电路板进行到元件级别的测试,并全面检查和测试所有线路。根据需求,我们还将进行闪电测试和接地测试。

Preview

Preview
关于仓库管理,我们将根据客户需求划分不同区域,并整齐摆放客户产品。仓库管理员负责管理,确保出入库记录。我们将严格遵守仓储要求文件管理所有货物。

Preview
包装与运输

Preview
常见问题解答
问题一:你们每月的pcb组装能力是多少?回答:每月smt组装能力达1.4亿点,dip组装能力达30万片。nn问题二:你们在pcb组装过程中如何进行质量控制?回答:我们严格按照iso的要求进行操作,并按照质量管理手册进行订单管理、生产管理和流程管理,同时严格执行纠正和预防措施以及变更管理等流程。nn问题三:你们能否为我采购零件,即使没有组装需求也可以?回答:当然可以,请提供bom或清单,我们会分析货源,进行分类打包并附上标签后寄给您。nn问题四:你们的元器件采购能力如何?直接和哪些供应商合作?回答:我们有超过4万种零件库存,可为您提供稀缺芯片供应。我们的零件直接来源于顶级供应商,如微芯、德州仪器、箭头、安捷伦、未来电子、elm等。nn问题五:如何进行库存管理?回答:我们遵循iso流程化的仓库管理操作指南,遵循先入先出原则,严格控制仓库温度和湿度,实行防静电措施。针对不同客户的库存材料实行分类管理。nn问题六:如何处理寿命终止(eol)材料?能否提供替换eol材料的成功案例?答复:1. 如果项目正在使用中的零件出现eol情况,代理商会发送生产停顿通知(订单及供应截止日期),然后通知客户我们的替代建议。2. 对于从其他生产商转移过来的项目,我们会提前寻找替代件,如果没有合适的替代件,我们会帮助客户更改设计。3. 对于其他情况,我们会尽力满足客户短期需求,同时了解市场库存情况。nn问题七:你们是否提供ic编程和夹具制作服务?回答:我们为客户提供ic编程服务,请提供编程说明和软件,可使用ic烧录机或主板烧录。我们可根据客户需求制作夹具。nn问题八:你们提供哪些测试方法?回答:我们的电路板会经过自动光学检测、x光检测、默认电路测试、功能测试等常规测试,并根据需求进行其他测试。nn问题九:生产周期多长时间?回答:生产周期取决于数量和清单。对于常规小批量生产,大约需要三到五周时间。对于预测订单的大规模生产,我们会在交货前约十到十二周安排生产。nn问题十:你们如何确保按时交货?答复:我们通常保证在材料就绪后五天内交货(紧急订单除外)。我们的措施包括:1. 在报价前接收并验证文件;2. 确保所有材料按时准备就绪并同时进行检查;3. 根据gerber文件优先制作pcb板和钢网;4. 及时沟通样品运行状况,确保当天处理问题。
PS Electronics CU铜基一站式PCB设计与组装厚铜厚PCB
¥0.73 ~ ¥21.78
消费电子产业链 · 印刷电路板 · 厚铜PCB