





Preview
基本信息产品详情
基本信息
| 适用行业 | 制造厂、食品饮料厂、生物制药厂、发酵系统 |
| 展厅位置 | 无/不。 |
| 原产地 | 上海,中国 |
| 重量 | 800公斤 |
| 保修 | 一年 |
| 机械设备容量 | 50升 100升 200升 |
| 机械试验报告 | 提供 |
| 核心部件保修 | 一年 |
| 核心组件 | 变速箱、马达、齿轮、泵、压力容器、可编程逻辑控制器、其他、轴承、发动机 |
| 主要销售点 | 易于操作 |
| 营销类型 | 普通产品 |
| 视频外出检验 | 提供 |
| 处理 | CsI |
| 条件 | 新(的) |
| 品牌名称 | 日太 |
| 处理类型 | 生物(学) |
| 电压 | 110伏特,220伏特,240伏特,380伏特,400伏特,480伏特 |
| 电源 | 定制的 |
| 尺寸(长×宽×高) | 定制的 |
| 售后服务 | 可提供海外机械服务服务的工程师 |
| 用法 | 疫苗、细菌、酶、真菌、微生物学、微生物等 |
| 适用于 | 生物学、抗体、疫苗、细胞和基因治疗 |
| 控制点 | PH值、溶解氧、转速、温度、泡沫、饲料、等等 |
| 类型 | 微生物发酵罐/生物反应器/生物反应器/发酵罐 |
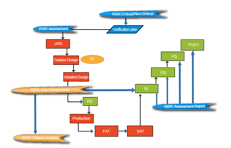
| 文件 | DQ(情商),IQ(智商),OQ(操作合格),PQ(性能合格),FAT(工厂验收测试),SAT(系统验收测试),操作手册,图纸等 |
| 认证 | ASME、NB、GB、PED EC、ISO 9001、TUV |
| GMP验证支持 | SFDA, FDA, WHO, EU, TGA, CFDA, cGMP |
| 材料 | 不锈钢、硼硅玻璃、哈氏合金、钛合金 |
产品详情
产品描述

Preview
发酵系统n凭借压力容器的制造优势和强大的研发能力,上海里塔医疗设备工程有限公司可为客户提供从实验室到工业规模的多种发酵系统以及设计、安装和调试服务。n实验室规模:5L-15Ln中试规模:20L-400Ln工业规模:500L-30000L

Preview

Preview

Preview

Preview

Preview

Preview

Preview
公司简介

Preview
上海瑞泰凭借超过25年的行业经验,专注于生物制药、生物工程及生命科学的全面模块化工程服务领域,包括从设计到制造、安装及调试的各个方面。我们的服务确保符合SFDA、FDA、WHO及欧盟所设定的cGMP标准,并提供完整的验证支持。此外,我们为客户提供符合GB、ASME、PED等标准与规范的设计、制造、安装、调试、培训及售后服务。产品严格按照GMP及FDA要求进行生产,质量指标达到国际先进水平。产品在性能、外观、耐用性及服务方面均享有良好的市场声誉。

Preview

Preview

Preview

Preview

Preview

Preview
证书

Preview
我们的优势
验证服务
瑞泰团队成员拥有丰富的药品验证和咨询背景,对国内外GMP有良好的了解,拥有丰富实践经验,具备提供GMP(美国食品药品监督管理局、欧盟、TGA、国家食品药品监督管理总局)所需验证服务的强大能力。

Preview
研发中心
该公司拥有一个细胞培养技术研究中心,提供从细胞培养和保存,到生物反应器验证的综合服务,包括优化培养条件和大规模培养技术的支持。

Preview
客户案例
作为行业领导者,我们不仅成功地为全球超过30个国家交付项目并树立了良好的行业声誉,还拥有由项目经理、设计工程师、验证专家和运行技术人员组成的高素质专业团队。该团队不断引进先进的行业理念和尖端技术,致力于为生命科学和生物制药行业提供核心设备、工艺系统、工程解决方案、模块化工厂和数字运营服务。通过这些努力,上海日泰确保能够满足客户不断变化的需求,并推动行业的创新发展。

Preview

Preview

Preview

Preview

Preview

Preview

Preview

Preview

Preview

Preview
想了解更多案例和解决方案,请联系销售代表或客户经理
包装与配送
严格的打包过程确保货物安全和完整。我们拥有整个打包和运输过程的经验,并对运输过程中造成的任何损坏负责,为客户提供免费的替换品。

Preview
50L、100L、200L不锈钢酵母酶发酵罐生物工业发酵设备,实验室中试规模
¥363000 ~ ¥726000
化工产业链 · 食品饮料机械 · 发酵设备


上海
已认证
