2023年11月我家电(白电)出口数据恢复增长(附完整版报告)
报告主要观点:
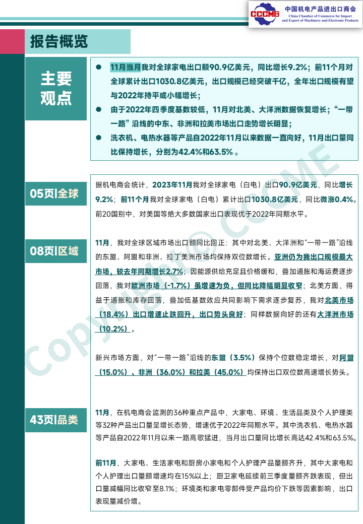
●11月当月,我国家电出口总额为90.9亿美元,同比增长9.2%;前11个月累计出口额1030.8亿美元,出口规模已突破千亿,全年出口规模有望与2022年持平或小幅增长;
●11
月当月,我国家电出口总额为90.9亿美元,同比增长9.2%;前11个月累计出口额1030.8亿美元,出口规模已突破千亿,全年出口规模有望与2022年持平或小幅增长;
●由于2022年四季度基数较低,11月对北美、大洋洲出口恢复增长;对“一带一路” 沿线的中东、非洲和拉美市场出口走势增长明显;
●洗衣机、电热水器等产品自2022年11月以来出口数据一直向好,今年11月出口量同比保持增长,分别为42.4%和63.5%。
❖本文为《2023年11月中国家电(白电)出口报告》完整版,敬请阅读。欲下载报告的朋友,欢迎联系本文作者。
❖
本文为
《2023
年11月中国家电(白电)出口报告》
》
完整版,敬请阅读。欲下载
报告
的朋友,欢迎联系本文作者。





















































如需完整版,请关注“
中国机电产品进出口商会
”微信公众号回复“
家电2024
”获取本报告PDF文档。
联系人:家用电器分会 彭宁
联
系
人
:
家
用
电
器
分
会
彭
宁
电 话:010-58280906
电 邮:pengning@cccme.org.cn
电 邮:pengning@cccme.org.cn
话
0
1
-
5
8
2
9
6
邮
p
e
n
g
i
@
c
m
.
o
r
