长城汽车“悄悄”干了件大事!
点击上面↑“电动知家”关注,记得加☆“星标”!
电动知家消息,近日,长城汽车“悄悄”干了件大事,正式更换了企业LOGO。新LOGO取消了中文“长城汽车”字样,全面采用“GWM”标识。这一改变不仅使整体视觉效果更加简洁,也体现了长城汽车加速全球化的战略意图。在全球市场中,“GWM”作为长城汽车的英文缩写,将更易于国际消费者识别和记忆。

长城汽车的新LOGO采用了红色作为主色调,视觉冲击感更强。与旧LOGO的银色质感和3D造型不同,新标识采用了扁平化设计,中间的图案类似于“W”形,既像长城的城墙,又巧妙地融入了长城汽车英文缩写“GWM”的首字母。这种设计不仅保留了品牌的传统基因,还赋予了其新的活力和现代感。长城汽车近年来一直致力于全球化布局。新LOGO的启用,是其全球化战略的重要一步。
长城汽车总部位于河北省保定市,旗下拥有乘用车品牌哈弗、欧拉、坦克、魏牌以及商用车品牌长城皮卡。长城汽车在全球范围内建立了“10+3+N”的生产布局,包括泰国罗勇工厂、巴西伊拉塞马波利斯工厂等多个海外生产基地。2024年,长城汽车全年销量123.33万辆,同比微增0.21%,虽然呈现同比增长,但增幅微弱,与其它民营汽车厂商比如比亚迪、奇瑞、吉利等相比差距甚大。

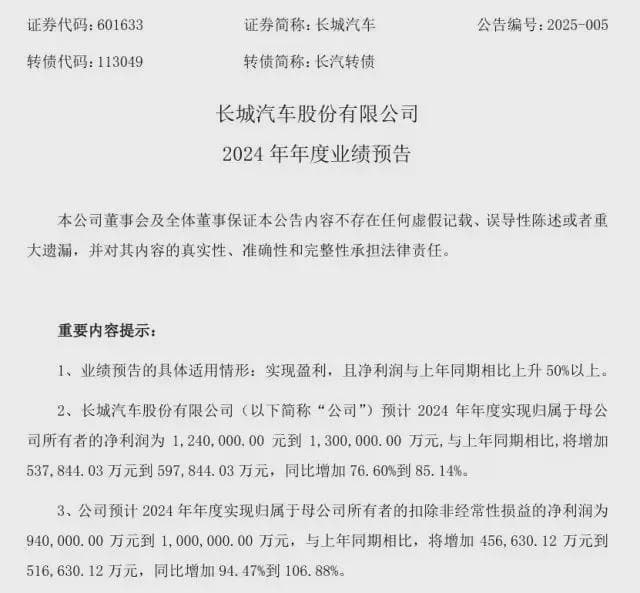
虽然销量增幅微弱,但长城汽车的净利实现大幅增长。1月14日,长城汽车今日发布 2024 年年度业绩预告,预计 2024 年年度实现归属于母公司所有者的净利润为124亿元到130亿元,同比增长76.60%到85.14%。业绩预告称,业绩增长主要由于公司致力于高质量发展,实现海外销售增长、国内产品结构进一步优化。非经营性损益增加的主要原因系收到的政府补助同比增加所致。

长城汽车此次更换LOGO不仅是品牌形象的一次重大升级,更是其全球化战略的关键一步。长城汽车计划到2030年实现海外销售超百万辆。新LOGO的启用和品牌战略的升级将为这一目标提供有力支持。