荣耀 Magic 4 / Vs2 手机获推 MagicOS 9.0.0.122 版本升级
发布时间:2024年12月2日 00:31
Author电子工坊
IT之家 12 月 1 日消息,荣耀 Magic 4 / Vs2 手机现获推MagicOS 9.0.0.122 版本升级,该版本将推送给首批内测报名入选成功的用户,新增微信、QQ 三方应用通话录音、闭眼修复等功能。
Image 1
▲IT之家评测室:荣耀 Magic4 至臻版
IT之家附荣耀 Magic 4 / Vs2 手机此次更新内容如下:
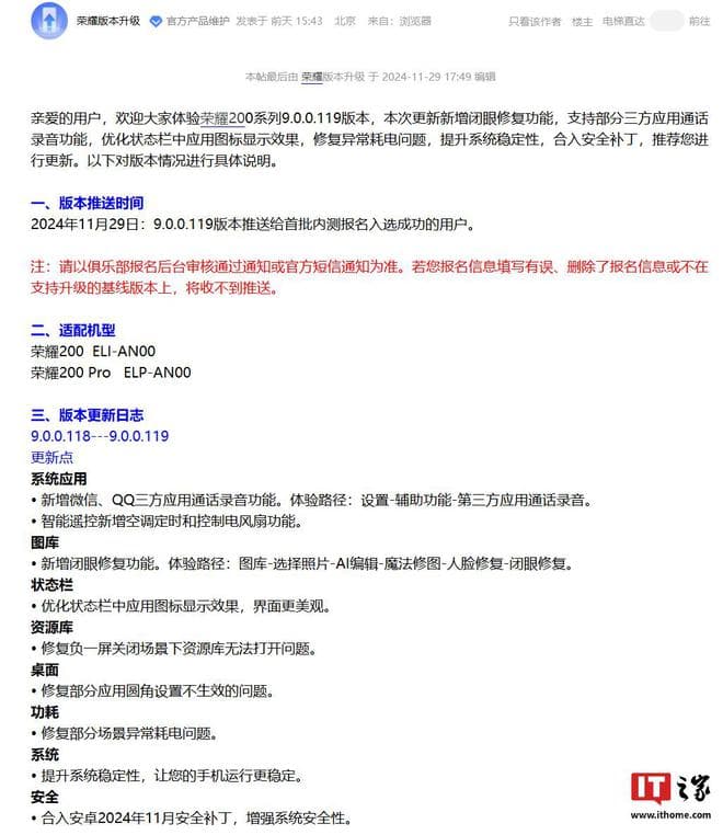
系统应用 新增微信、QQ 三方应用通话录音功能,体验路径:设置-辅助功能-第三方应用通话录音 智能遥控新增空调定时和控制电风扇功能图库 新增闭眼修复功能,体验路径:图库-选择照片-AI 编辑-魔法修图-人脸修复-闭眼修复状态栏 优化状态栏中应用图标显示效果,界面更美观功耗 修复部分场景异常耗电问题系统 提升系统稳定性,让您的手机运行更稳定安全 合入安卓 2024 年 11 月安全补丁,增强系统安全性
此外,荣耀 200 系列手机也同步获推 MagicOS9.0.0.119 版本升级,更新内容与 Magic 4 / Vs2 手机一致,新增三方应用通话录音、闭眼修复等功能。
Image 6
据IT之家此前报道,荣耀 MagicOS 9.0 于 10 月 23 日下午正式发布,该版本系统主要升级了 AI 功能及系统交互细节,主打 HONOR AI“YOYO 智能体”,今年 11 月起向各大机型陆续推送。
Image 8
产品
缤商APP用户后台
关于我们
公司简介加入我们
用户协议
隐私政策
联系我们
合作:135-8566-0971
客服:021-61673695
邮箱:support@bincial.com
地址:上海市浦东新区御桥路1220弄3号
DownloadAPP
视频号
WeChat
公众号
抖音
快手
Copyright© 上海播知科技有限公司 沪ICP备2023012989号-4