“光纤大王”也顶不住了
1.92亿元,这是国内首家正式对外营业的民营银行近10%股权的起拍价。
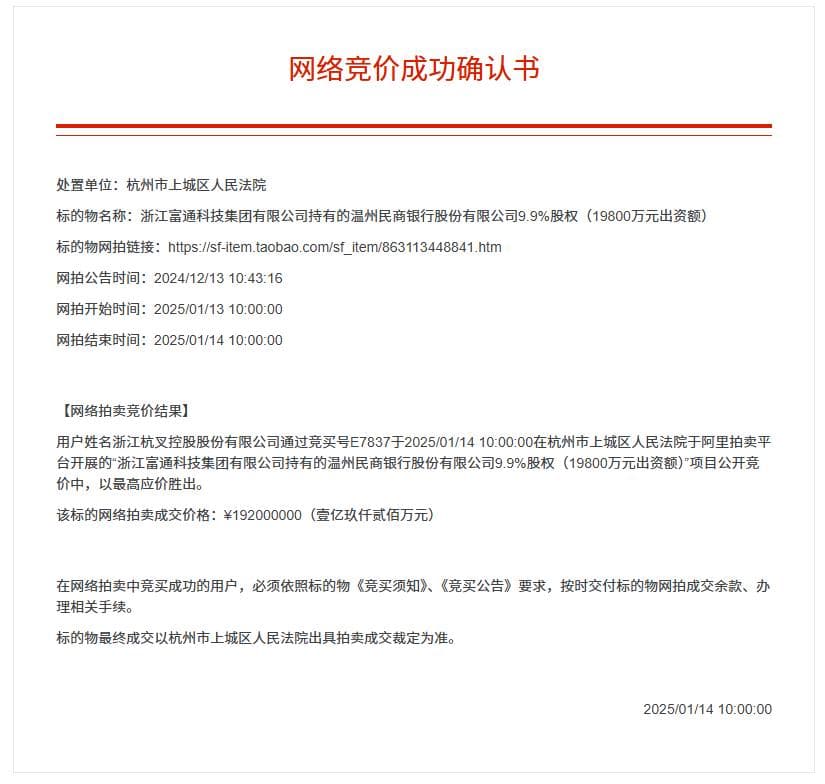
1月13日,浙江富通科技集团(下称富通集团)被强制拍卖其持有的温州民商银行9.9%股权。然而,这笔交易却无法填补其2.92亿元的债务窟窿。
阿里司法拍卖平台显示,截至1月14日10时, 浙江富通科技集团有限公司持有的温州民商银行股份有限公司9.9%已按起拍价成交,共吸引1876次围观,44人设置提醒,1人报名参与。

(来源:阿里资产)
从一个普通的邮电局技术员,到身家曾达175亿元的"光纤大王",富通集团创始人、董事局主席王建沂一度被誉为中国民营企业家的典型代表。
然而,2024年王建沂的财富急剧缩水至65亿元,旗下A股上市公司遭到退市,多家关联企业陷入债务危机,甚至本人也被法院限制高消费。
显然,富通集团的经营危机,或将随着银行股权的拍卖成功进入新的转折点。
01
事实上,这笔温州民商银行股权拍卖缘起一场借款合同纠纷。
根据杭州市上城区人民法院的执行裁定书,因浙江富通科技集团未能履行对浙江杭叉控股股份有限公司的还款义务,法院裁定拍卖其持有的温州民商银行9.9%股权。

(来源: 阿里资产 )
这家创立于2015年3月的民营银行,由13家温州当地优质民企共同发起。其中,正泰集团和浙江华峰氨纶分别持股29%和20%,富通集团与森马集团等三家企业并列为第三大股东,各持股9.9%。
2024年前三季度数据显示,温州民商银行实现营业收入8.4亿元,同比增长2.07%;净利润3.97亿元,同比下降6.56%。截至2024年9月末,该行资本充足率为11.36%,较年初下滑0.66%。
本次拍卖的1.98亿股银行股权,评估价和起拍价均为1.92亿元,折合每股0.97元。这一价格与温州民商银行2023年末每股净资产1.9元相比,折价近一半。
也就是说,即便股权成功拍卖,所得金额也无法完全覆盖富通集团欠付浙江杭叉控股的2.92亿元债务。
这场银行股权拍卖仅是富通集团债务危机的一角。
2024年2月4日,因上海邦汇商业保理有限公司申请,富通集团及王建沂本人被北京市大兴区法院限制高消费。此后,集团连续被多个地方法院列为被执行人,涉及金额累计2.58亿元。
富通科技旗下唯一的A股上市公司富通信息因连续20个交易日股票收盘价低于1元而触发面值退市情形,于2024年8月收到深交所终止上市决定。
02
作为浙商代表人物的王建沂,其个人财富也已经大幅缩水。从2023年10月胡润百富榜上的175亿元(排名第313位),跌至2024年10月的65亿元(排名第808位),短短一年内财富缩水超过60%,排名下降495位。
这一变化还直接影响到他的社会身份。2023年12月,他提前结束了连任不久的浙江省工商联主席职务,由正泰集团董事长南存辉接任。
1982年,王建沂在富阳县(现杭州富阳区)邮电局担任技术员。1987年,他创办了杭州富阳通讯材料厂,专注于生产铁芯电话线。到1999年,这家起初的小厂已发展成为一家资产高达6.9亿元的大型民营企业。
可以看出,王建沂的成功虽然依靠其个人能力,以及邮电系统积累的工作经验,但根本还是抓住了中国通信基础设施建设的发展机遇,逐步将企业做大。
2014年,为响应浙商回归,他在嘉善投资13.1亿元建设全球单体规模最大的光通信工厂。然而,这个雄心勃勃的项目在2023年陷入困境,公司相继被多个法院列入被执行人名单。
原因在于,一方面,过去几年大量企业涌入光纤光缆行业,国内光缆线路新增产能迅速上升,产能相对过剩,富通集团主营业务较为单一,产品同质化较为严重,竞争趋于激烈,对盈利能力造成不利影响。
另一方面,铜、铝等原材料价格波动也给富通集团带来挑战,其核心业务盈利水平受到原料成本上涨的影响而承压。
2024年上半年,富通集团实现营收67.43亿元,同比下滑75.53%;归母净利润为-5.26亿元,业绩持续亏损。
在资产与负债方面,截至2024年二季末,富通集团总资产330.54亿元,总负债212.59亿元,净资产117.95亿元,资产负债率64.32%。
当前,富通集团正面临严峻的转型压力。2024年12月的集团新年会上,王建沂将当前定义为"克难攻坚、转型升级"的关键期,呼吁员工"坚定信心、凝心聚力、放下包袱、轻装前进"。
然而,随着温州民商银行股权即将被拍卖,这个曾经的光通信帝国能否成功突围,仍是未知数。
本文来自微信公众号“蔚然先声”