定了!IPO新规取消上市奖励,地方政府再有违规发放要追回
财联社1月15日讯(记者 林坚)《国务院关于规范中介机构为公司公开发行股票提供服务的规定》将于2月15日起施行,市场最为关注的就是IPO收费问题将有何变化,《规定》进一步规范了中介机构在服务公司公开发行股票过程中的收费行为,比如地方人民政府不得给予发行人或者中介机构奖励、中介机构收费不得与IPO结果挂钩等等。

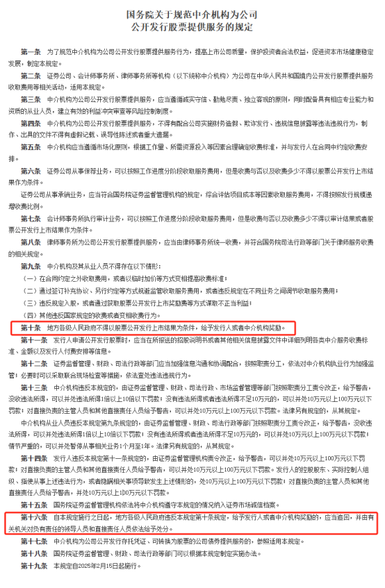
其中,关于地方政府奖励的问题,《规定》明确,自2月15日起,地方各级人民政府违反本规定第十条规定(地方各级人民政府不得以股票公开发行上市结果为条件,给予发行人或者中介机构奖励),给予发行人或者中介机构奖励的,应当追回,并由有关机关对负有责任的领导人员和直接责任人员依法给予处分。这条规定也就是所谓的“追回机制”,旨在压实地方责任主体。不过,根据相关法律规定,对施行前政府已经给予的奖励,不予追回。
围绕这些内容,1月15日,司法部、财政部、证监会负责人就《规定》的有关问题回答了记者提问,也是对市场关切的回应与释疑。其中有两个Q&A值得留意:
一是为何规定地方人民政府不得给予发行人或者中介机构奖励?
答:实践中,有的地方人民政府希望通过给予发行人或者中介机构奖励,提高当地企业成功上市的几率,并以此产生带动区域经济的示范效应,然而逐步显现出一些弊端:一是可能引起区域之间的恶性竞争,增加财政负担,扭曲政绩观;二是可能诱导中介机构追求短期利益,偏离“看门人”的角色定位。因此,需要进一步约束地方政府的奖励行为,营造市场化、法治化营商环境,促使公司上市回归到支持实体经济发展的本源上来。
二是《规定》的出台对中介机构的收费是否产生影响?
答:《规定》立足于规范中介机构在服务公司公开发行股票过程中的收费行为,推动行业收费标准更加公开、公正、透明,增强中介机构独立性,不影响中介机构的正常收费行为。《规定》提出的具体要求,是对中介机构收费行为的进一步规范,目的是防止相关收费行为影响其客观公正执业,有利于形成公平、规范的市场秩序。实践中,绝大部分中介机构在执业过程中能够规范收费,对于少数不符合《规定》要求的收费行为,中介机构与发行人应当及时改正,否则将承担相应的法律责任。
“IPO上市补贴没了”有何影响?避免恶性竞争出现
在两个答记者问中,“IPO上市补贴没了”得到明确,这一条内容的发布,有业界人士感慨,依然还是很震撼。
聚焦这一内容,财联社曾在2024年8月发布的《最高可达千万的IPO上市补贴政策停了,对企业不是小数目,将如何影响行业生态?》《一夜间新规热议!券商IPO业务变相收费被查,地方政府额外违规奖励将追回》有过解读,彼时,根据记者梳理,2023年以来,全国范围内至少有31个省市或地区明确提出,对拟在境内上市或已经境内上市的企业进行现金奖励。而内蒙古、北京、佛山、青岛、济南、广州、龙南等区(市)或地区的奖励政策高达千万。
根据记者最新的跟踪发现,自《国务院关于规范中介机构为公司公开发行股票提供服务的规定》起草并征求意见之后,也就是2024年8月之后,相关的奖励政策多数已经取消,进一步响应新规的问题导向,尤其是规范中介机构服务中的相关收费问题,加强监管,增强中介机构的独立性。这意味着,在过去的5个月中,这一调整带来的影响已较早吸收消化。
不过,仍然有市场人士谈到,由于地方政府在产业引导基金、税收减免、产业扶持等政策工具箱较多,这新规带来的变化还是很深远与直观。有受访人士称,地方政府不得为公司上市给予奖励,有助于引导上市公司更多基于自身业务需求进行融资判断,降低融资的诉求。此外,亦有助于引导地方政府将财政资源用于引导新兴中小企业,雪中送炭。
资深投行人士王骥跃曾在接受记者采访提到,新规有利于增强中介机构上市公司在保荐上市中提升其独立性,减少帮助上市公司粉饰利润、造假的动机。也对承揽项目时低价竞争,到上市前在各种名目加收费用的行为予以了规范。
中介机构收费行为全面规范,三部门加强监管
那么,《规定》关于中介机构收费作了哪些规定?主要明确了中介机构为公司公开发行股票提供服务的收费原则,规定中介机构应当遵循市场化原则,根据工作量、所需资源投入等因素合理确定收费标准,并对各类中介机构提出了如下具体要求:
一是规定证券公司从事保荐业务,可以按照工作进度分阶段收取服务费用,但不得以股票公开发行上市结果作为收费条件;证券公司从事承销业务,应当符合国务院证券监督管理机构的规定,综合评估项目成本等因素收取服务费用,不得按照发行规模递增收费比例。二是规定会计师事务所执行审计业务,可以按照工作进度分阶段收取服务费用,但不得以审计结果或股票公开发行上市结果作为收费条件。三是规定律师事务所为公司公开发行股票提供服务,应当由律师事务所统一收费,并符合国务院司法行政等部门关于律师服务收费的相关规定。
据记者了解,证监会、财政部、司法部等部门将加强信息沟通与协调配合,按照职责分工,依法对中介机构执业行为加强监管,确保《规定》的有效实施。
一是加强宣传指导。组织各级证券监督管理、财政、司法行政等部门工作人员开展学习培训,确保《规定》得到准确理解和严格执行。引导中介机构规范服务行为,促进行业健康发展。
二是严格落实《规定》。在日常监管工作中,以查促改,督促中介机构规范收费行为。加大对相关业务收费情况的执法检查力度,发现存在违反《规定》的相关情形的,依法依规严肃处理。
三是加强沟通合作。各级证券监督管理、财政、司法行政等部门健全完善工作机制,密切配合,形成合力,共同做好《规定》贯彻实施工作,切实提高上市公司质量,保护投资者合法权益,促进资本市场健康稳定发展。