千万级机场俱乐部扩容:无锡晋级,数量增至39个
持续三年多的低迷后,民航业终于迎来盈利曙光。1月9日,2025年全国民航工作会议在京召开。
数据显示,2024年,中国民航全年完成运输飞行1381万小时、539万架次、旅客运输量7.3亿人次,同比分别增长13.1%、9.5%、18%,创历史新高。全行业同比减亏206亿元,总体实现扭亏为盈,全行业完成固定资产投资1350亿元,连续5年超千亿,再创历史新高。
近期,各地的2024年民航成绩单也陆续出炉,上海、北京全年旅客吞吐量均破亿,成都、广州紧随其后,全国共有39家机场旅客吞吐量突破1000万。
不仅大机场增长迅猛,小支线也在2024迎来高光。值得一提的是,受县域出行热潮等影响,中小机场在2024年表现亮眼,总体旅客吞吐量占比提升至28%左右。旅客运输量增长率排名前10的机场均为小型支线机场,其中湘西边城机场成为2024年“黑马”,旅客吞吐量同比增长超500%。

千万级机场增至39个
一年前的全国民航工作会议上,民航局称,2024年力争完成旅客运输量6.9亿人次。但这一年的恢复显然好于预期,12月尚未结束,累计运输旅客量已经超过7亿人次,突破历史新高。
2024年,全国民航累计运输旅客7.3亿人次,比2019年增长10.8%,比2023年增长18%。其中国内航线运输旅客6.6亿人次。
航班架次也在快速恢复中。2024年,全国民航共执行客运航班约550万班,同比增长10.5%,热门航线如北京-上海、北京-成都的客座率稳定在83%以上。
根据民航数据分析系统CADAS初步统计数据,上海浦东机场超越广州白云机场,成为2024年旅客吞吐量第一的国内机场,同比增长超过四成。广州白云以微弱的劣势紧随其后,北京首都、深圳宝安、成都天府的旅客吞吐量均超5000万人次,同比增幅均在15%以上。
上海浦东机场旅客吞吐量的快速增长,很大程度上得益于国际及地区客运航班恢复势头强劲。今年,全国民航国际航班运行量超72万班,同比增长83.3%,而上海浦东是国内起降国际/地区架次最多的机场。
分地区来看,上海也是“民航第一城”,全年旅客吞吐量1.248亿人次,同比增长29%,创下历史新高;北京两机场旅客吞吐量亦破亿,合计达1.17亿人次,同比增长26.2%;成都两个机场的年旅客吞吐量则首次突破8000万人次,稳固中国内地航空第三城地位,跻身“全球航空大都市二十强”。
不过,如果按照国内航线热门目的地统计,2024年旅客运输量最高的是北京,成都、上海排名第二、第三,均超4000万人次。
北京、上海、成都成为“民航三巨头”,得益于它们的双机场格局。这三地的两个机场吞吐量均为千万级别。重庆虽然拥有一座4F级机场重庆江北和3座4C级机场,但3座4C级机场吞吐量都不足百万。
2024年完成旅客吞吐量7636.9万人次的广州,也正积极布局第二机场。日前,位于佛山高明的珠三角枢纽(广州新)机场项目正式获得国务院的立项批复,并于2024年12月25日正式动工。
广州新机场被定位为粤港澳大湾区国际航空枢纽之一、广州国际航空枢纽的重要组成部分、大湾区西部综合交通枢纽。这意味着在北京、上海、成都之后,广州也将进入“双国际机场”模式。

在千万级机场方面,无锡硕放机场年旅客吞吐量首次突破1000万人次,成为全国第39个千万级机场,也是2024年唯一成功晋级“千万级机场俱乐部”的机场。
国际民航组织有研究显示,机场旅客吞吐量每增加100万人次,可带动GDP18.1亿元,直接带动就业3500人。跻身“千万级机场俱乐部”,并不单单只是数字的提升,也意味着机场话语权的提升,意味着更多的航班数量、更广泛的航线网络和更便捷的客货运输服务。
整体来看,为何旅客量在2024年有明显提升?在经常商务出行的旅客刘玫看来,去年的飞机票价明显下降是其中一个重要原因。“(我)往往计划高铁出行,但一搜机票价格,比高铁票还便宜。”也因此,她在2024年飞机出行的频次大大上升。
去哪儿航旅大数据研究院也给出了类似的分析。“2024年的旅客量增长强劲,最主要的影响在于国内航线平均票价下降,带动了整体旅游市场的快速复苏。”分析称,二季度之后,航空公司改变了经营策略,开始降价刺激休闲旅游的客源需求,尤其是从暑运开始,行业平均票价同比2023年有较大幅度的下降,与之对应,行业客座率也有明显的提升。
根据航班管家的统计,2024年民航经济舱平均票价约767元,同比2023年下降12.1%,降幅超百元。两三百元的特价机票更是层出不穷。

今年或将建成7个机场
“湘西边城”,集自沈从文手书的四个红色霓虹灯大字立在崭新的航站楼上。这座刚刚通航一年有余的支线机场,在2024年一跃成为“黑马”,旅客吞吐量同比增长超500%。
湘西边城机场平均海拔700米,被誉为“湖南海拔最高、自然风景最美、民族特色最浓”的国内旅游支线机场,填补了湘西州民航机场空白。
截至目前,湘西边城机场只开通了6个航点,但每趟航班进出港有接驳大巴车直达市区,方便旅客出行。今年暑期,湘西边城机场客流量持续增加,沈阳、昆明、宁波、北京航线客座率均在90%以上。
以湘西边城机场为代表,2024年中小机场整体表现亮眼,总体旅客吞吐量同比增长12.7%,达到2.06亿人次。旅客运输量增速排名前10的机场均为小型支线机场。泉州晋江、丽江三义、揭阳潮汕分列前三。
中小机场的火热场面也格外集中在节假日期间。2024年,丽江三义国际机场的春运、暑运期间单日、单月航班起降架次等指标均创历史新高。拉萨机场、日喀则机场、西双版纳机场等在五一期间的出港客座率也超过90%。

小型支线机场的发展,离不开县域出行热潮带动。随着各地文旅产品打造及热点挖掘,国内新兴旅游目的地需求快速增长,其中六盘水、大同的旅客量分别同比提升99.8%、57.2%。
中小支线机场的火热也能和旅游趋势的改变形成对应。碎片化和自由行的趋势愈发凸显。据统计,2024年的团队旅客数量仅为2019年的六成。
不过,在民航新型智库专家于占福看来,仍有不少中小机场所在的城市,暂时不具备非常明显和公认的特色经济、产品或者自然人文旅游资源。对于这些城市,可以首先聚焦特色经济、产品的识别和精深打造,需先形成经济引爆点,再嫁接航空赋能,从而能够适配上述逻辑。
“即使已经形成特色经济、产品或者旅游资源的中小机场城市,以既有特色为起点,想要打造后劲十足的‘实现地方经济与民航的双赢’案例,也至少要数年甚至更长时间的持续开拓精进。”于占福告诉时代财经。
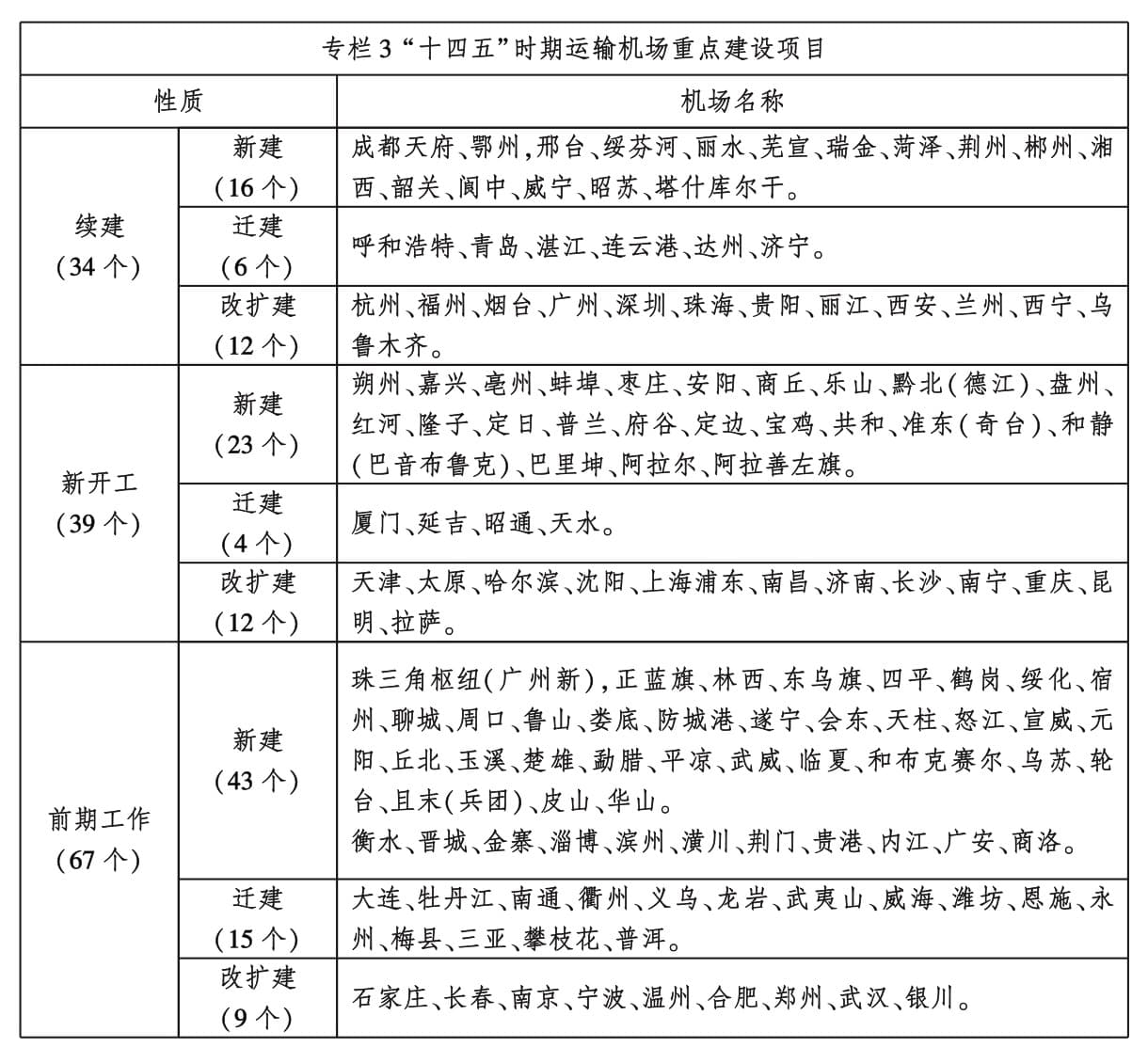
现如今,机场建设潮仍在继续。截至2024年年底,全国运输机场总数达263个,较2023年增加4个。民航局表示,今年加快推进广州、大连等重点枢纽机场以及新疆巴里坤等一批支线机场项目前期工作和建设,力争年底运输机场总数达到270个。
这意味着,今年或还有7个机场建成,其中大多都是中小机场。

为什么要建这么多机场?在民航业界,流传着“1︰8效应”的说法,即一个机场带来的人流、资金流和信息流将推动地区产业升级和经济发展,机场的投入产出比可高达1︰8。
此外,相对来说,支线机场总体投资额并不大。以湘西边城机场为例,其总投资为28.48亿元。而刚刚通车的位于湘西的高铁站吉首东站的总投资也达到了12.6亿元,还需考虑到每公里高铁的建设费用大概在1-2亿元。
中国民航大学航空经济发展研究所所长李晓津认为,在中西部交通基础设施建设中,要以对整个社会综合效益最大化作为选择修建何种运输方式的主要标准。中西部的机场建设不光要看盈利属性,也要看其作为公共基础设施的社会公益属性,尤其是要考虑到它对地区经济发展的综合带动作用。
“中国机场对社会经济的贡献有两个特点,一是大机场对当地的贡献比较大。二是中西部的小机场,虽然吞吐量比较小,对当地经济的贡献占的比例也很大。西部地区跟东南沿海不一样,东南沿海有高铁、高速公路、民航、水运等多种方式,而西部很多地方修高铁不划算,因此机场的贡献就更大。”李晓津告诉时代财经。