人形机器人量产落地关键!“天才少年”开源百万真机数据集 动作捕捉或迎广阔增量空间
《科创板日报》12月31日讯 临近年末,“天才少年”稚晖君创立的智元机器人联合上海人工智能实验室等单位,共同宣布开源了面向人形机器人的百万真机数据集项目AgiBot World。
据悉,AgiBot World数据集涵盖超100种真实场景,其中40%为家居场景,20%为工业场景。共收录80余种人类生活必备技能。值得注意的是,其中有80%的任务为长程任务,时长集中在60s-150s之间。这意味着该数据集可助力人形机器人适应多样化行动,其官网也对各种场景进行了展示,比如——
为电脑主机更换内存条:

制作餐点:

以及部分工业场景:

与此同时,智元机器人方面表示,截至今年年底,公司计划交付962台机器人,主要是用于交互服务和数据采集场景。事实上,高质量数据的获取,素来被视作人形机器人大规模落地的关键问题。
开源证券12月30日研报指出,通过低成本方式高质量地获取数据对机器人进行训练,是量产前要解决的关键问题。人形机器人需要理解并与物理世界进行交互,使用人类运动数据对机器人进行训练,能够提升机器人的灵活性和协调性。泛化能力的提升需要海量的数据,准确复制人类动作则要求数据具备高精度。
该券商进一步指出,数据采集方式分遥控操作、动作捕捉、大模型三类,动作捕捉能直接将人类动作迁移至人形机器人,具备精度高、数据采集全面等优势,或是当下人形机器人最合适的数据采集方式。
目前,多个厂商已纷纷布局人形机器人数据采集。例如特斯拉采用Movella动态捕捉训练,开发人员 穿着动捕设备执行任务,惯性传感器捕捉记录数据,传输到平台分析;早先谷歌开源的Open X-Embodiment数据集,也含有数十种机器人的近100万次试验数据。
国盛证券12月29日研报表示,随着机器人创业公司越来越多,每家人形机器人厂商都需要数百台动作捕捉设备,一些大型企业如华为、比亚迪等需要的设备台数则会更多,专业级设备预计在十几万到几十万不等,动作捕捉设备市场空间较大。开源证券预计,若未来2-3年单个人形机器人本体企业使用1000台进行训练,则有望为动捕市场带来500亿增量空间。
从投资层面来看,国盛证券认为,随着人形机器人大规模训练阶段的推进,数据集与动作捕捉的协同关系更为密切,数据集和动作捕捉相关技术也需不断更迭,建议关注具备相关核心技术的投资标的。
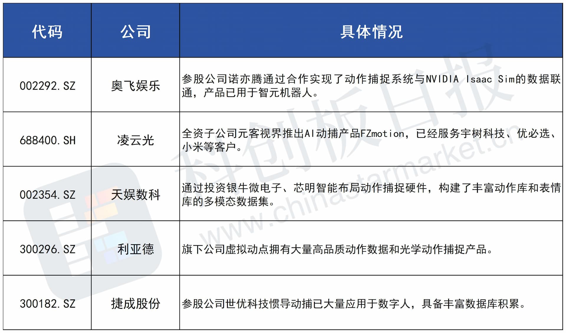
据《科创板日报》不完全统计,对数据集和动作捕捉有相关布局的A股上市公司有:
