拆分完成,华为车BU或明年1月启动运作
2025年第一天,华为车BU或将完成独立。
近日,据多家媒体报道称,华为智能汽车解决方案业务单元(以下简称“车BU”)的分拆工作即将完成,其资产将注入深圳引望智能技术有限公司(以下简称“引望”),计划于2025年元旦启动独立运作。
今年9月,华为副董事长徐直军在采访中曾表示,希望今年底把华为BU的所有资产、人员装载到引望,实现引望独立运作。
以上述节点来看,整体推进进度基本符合。
彼时,徐直军还表示,希望引望成为一家股权多元化的独立公司。短期内,引望的合作伙伴数量将不设上限,继续对战略合作伙伴开放股权。
而对于引望引入的投资者,徐直军称,是车企,不是财务投资者,其中使用引望产品和解决方案的车企是优先考虑的对象,投资者与引望紧密结合在一起,风险共担、利益共享。
“华为车BU独立为引望之后,不会带来业务模式的变化,引望既独立运作,又将得到华为长期的支持。”在徐直军看来,引望开放股权后,华为不造车的原则将更加坚定。
从2023年11月官宣要独立发展,到长安、赛力斯投资敲定,再到如今华为车BU即将正式独立运作,1年左右时间,一个全新的超级供应商即将诞生。
拥有三种业务模式、五大解决方案
华为BU成立于2019年5月,成立之初,华为即表示要以汽车零部件供应商的身份进军智能汽车领域。
经过多次调整,华为BU营业务一步步将主划分清晰,最终定为三种业务模式、五大解决方案。

华为三种模式“造车”
从合作模式看,三种模式划分主要根据合作模式深度不同。
第一种是类似Tier 1的零部件供应商模式。基于华为在ICT领域多年累计,其已经自研了多个汽车核心零部件,如智驾算力平台、激光雷达等,部分车企也会选择华为零部件,比如飞凡R7部分车型搭载了华为AR-HUD。
第二种是华为HI(Huawei Inside)模式。理论上,HI模式是在车BU五大解决方案基础上,根据客户需求进行联合开发,但目前HI模式合作车企主要还是选择乾崑智驾和鸿蒙座舱两个解决方案,而且会根据车型定位,以及市场需求来进行解决方案的定制,如采用HI模式的长安阿维塔和深蓝S07。
第三种则是华为智选车模式,即鸿蒙智行,华为深度参与产品定义、设计、营销、用户体验等各个环节,尽可能多的采用五大解决方案。比如问界M9基本搭载了五大解决方案,而问界M5则主要搭载乾崑智驾、鸿蒙座舱和乾崑车云。同时,华为还通过全国多家体验店,利用品牌赋能、渠道网络、门店营销人员等资源,提供品牌赋能和营销支持。

华为车BU三种合作模式深度不同。资料来源:国联证券
从产品看,华为智能汽车包括五大解决方案,覆盖智能驾驶、智能座舱、智能车灯等各个板块,逐渐形成“乾崑”与“鸿蒙座舱”两大核心解决方案品牌。
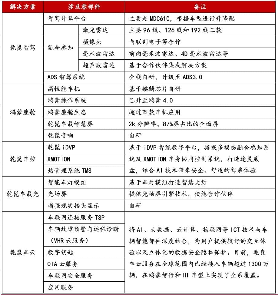
其中,“乾崑”解决方案品牌以乾崑智驾为核心,还包括乾崑车控、乾崑车载光和乾崑车云;“鸿蒙座舱”主要包括鸿蒙车机、车载智慧屏等智能座舱相关零部件产品。
乾崑智驾是华为车BU五大解决方案核心,也几乎是HI模式和智选模式下必选方案,主要包括乾崑 ADS、融合感知和智驾计算平台三部分。
目前,乾崑ADS已迭代至3.0,该架构采用基于GOD(通用障碍物识别)大网和PDP(预测决策规控)网络的“两段式”端到端架构。有消息称,华为计划在明年推出智能驾驶系统ADS的4.0版本,该版本将引入“一段式端到端”技术。
鸿蒙座舱由鸿蒙车机操作系统、乾崑音响、乾崑车载智慧屏、鸿蒙座舱生态等构成,也是用户感知度非常高的部分。鸿蒙座舱解决方案可根据车企需求进行选择,一般车企会选择搭载鸿蒙车机操作系统和鸿蒙座舱生态,而乾崑音响和乾崑智慧屏则是多是选装项。目前,鸿蒙车机系统更新迭代至HarmonyOS 4.0。
乾崑车载光涵盖智能车灯模组、光场屏、增强现实抬头显示三大产品。乾崑车载光解决方案主要搭载在问界M9、享界S9等定位高端车型上,且以选装为主。

华为车BU五大解决方案。资料来源:国联证券
乾崑车控包括乾崑iDVP智能数字平台、XMOTION车身运动协同控制、车控模组等部分,产品形态主要是以途灵底盘来呈现。此前,乾崑车控主要搭载在高端车型上,比如问界M9途灵底盘搭载了华为XMOTION系统。不过如今已在逐步下探,比如新款新款智界S7也搭载了华为途灵底盘。
乾崑车云服务则是涵盖车联网连接服务TSP云服务、车辆故障预警与远程诊断 VHR 服务、数字钥匙、OTA云服务、车联网安全服务等,将AI、大数据、云计算、物联网等ICT 技术与车辆智能部件进行结合,提供车辆全生命周期守护及立体化的安全隐私保护,已在全球范围内接入车辆超过1300万辆。
未来,这些解决方案都将装载至新公司引望。
已转亏为盈,估值达1150亿元
引望是2024年1月16日注册成立的,注册资本为10亿元。
深圳引望成立两个月后,华为又先后在东莞、南京、苏州、上海和杭州成立了分公司,注册资本4000万到1亿元不等。

引望2024年初成立
法人都是郑丽英,现任花瓣支付(深圳)有限公司董事长。
在引望成立的这一年里,华为车BU也迎来了关键的突破:扭亏为盈。
今年3月,华为车BU董事长余承东在中国电动汽车百人会论坛上透露,华为车BU最早一年亏100亿元,后来亏80亿元,去年依然亏了60亿元。但今年前3个月智选车业务实现扭亏为盈;华为车BU业务接近盈亏平衡边缘。彼时他预计“从4月份开始,往后应该能实现扭亏为盈,以及良性的正向发展。”
很快,他这个预计变成为现实。
赛力斯发布的《关于筹划对外投资的进展公告》透露了引望的家底。
根据赛力斯发布的引望模拟审计报告显示,在2022年和2023年,华为车BU分别亏损了75.87亿和55.97亿,对应的营收分别是20.97亿和47.00亿。然而到了2024年上半年,营收来到了104.35亿,直接扭亏为盈,净利润达到了22.31亿,净利润率为21.38%。

华为车BU财务状况
客户方面,报告显示,华为车BU的前五客户,在2022年和2023年,第一大客户贡献了11.89亿和23.96亿,第一大客户分别在当年占营收比例为56.68%和50.97%。而在2024年上半年,第一大客户贡献了66.14亿,占营收比例达到了63.38%。
显然,这个第一大客户是赛力斯。
在第一大客户收入占比上升的同时,华为车BU前五大客户的收入占比也在不断提升,2022年度、2023年度和2024年1-6月,前五大客户收入占比分别为79.14%、89.52%和90.55%。
除了财务状态,报告还提到了华为拟向引望进行资产、人员、知识产权等装载的一些具体细节。
报告指出,截至2024年7月31日,华为拟转让专利及专利申请共计6838项,拟许可专利包括装载业务需要使用的其他专利;拟转让及拟许可技术包含装载业务相关软件、代码、文档和数据等技术资产;拟转让商标及商标申请共计1603项,拟许可商标及商标申请共计1600项。

引望近年来研发费用
从这份财报数据和华为技术专利来看,华为车BU的1150亿估值,以及长安阿维塔和赛力斯各自115亿元的投资金额,似乎不算太贵。
引入伙伴数量不设限,优先考虑合作车企
长安是第一家选择投资华为车BU的车企。
去年11月26日,长安汽车发布公告表示,11月25日在深圳与华为签署了《投资合作备忘录》。经协商,华为拟成立一家新公司,聚焦智能网联汽车的智能驾驶系统及增量部件的研发、生产、销售和服务。长安汽车及关联方将有意投资新公司但占股不超40%,具体股权比例、出资金额及期限由双方另行商议。
从宣布到最终“靴子落地”,几经波折,最终长安汽车投资华为车BU一事,历时将近9个月时间才迎来大结局,主角换成阿维塔。

阿维塔股权占比情况(部分)。资料来源:企查查
今年8月20日,阿维塔与华为签署《股权转让协议》,约定阿维塔科技购买华为持有的深圳引望智能技术有限公司(以下简称引望)10%股权,交易金额为人民币115亿元。交易后,阿维塔科技对引望持股比例为10%,华为对引望持股比例为90%。
期间,赛力斯差点“捷足先登”。
7月28日,赛力斯发布公告称,拟投引望。“启动与引望及其股东协商加入对引望的投资,共同支持引望成为世界一流的汽车智能驾驶系统及部件产业领导者,并成为服务汽车产业的开放平台”。
很快,8月25日,赛力斯也宣布将以支付现金的方式购买引望10%股权,交易金额为人民币115亿元。

赛力斯入股引望方案
在长安阿维塔和赛力斯宣布入股的同时,华为还在不断对外释放“欢迎加入”的信号。
早在2023年11月,华为透露即将携手长安组建新公司时,余承东即公开向北汽、江淮、赛力斯、奇瑞等与华为在智选车业务开展合作的企业发出了股权开放邀请; 后续,他又公开喊话一汽、东风两大央企,也加入该合资平台。
甚至,今年3月,东风汽车集团有限公司副总经理尤峥还正面回应称,正联合一汽集团积极推进参股华为智能汽车解决方案业务事宜。
徐直军也指出,希望将其打造成股权多元化的独立公司,合作伙伴数量不设上限。
同时,不管是从余承东,还是徐直军的表述来看,引望引入的投资者都是车企,其中使用引望产品和解决方案的车企是优先考虑的对象,投资者与引望紧密结合在一起,风险共担、利益共享。

余承东多次向车企喊话加入引望
这也不难理解,余承东不止一次表示,中国需要打造一个由汽车产业共同参与的、有“火车头”的电动化智能化开放平台。
如果火车上的人员都是既有技术合作,又有资本合作,显然方向更一致,也能开的更稳妥一些。
如果,这辆火车已经准备就绪,即将轰隆隆向前,沿途的故事一定很精彩。
本文来自微信公众号“赛博汽车”(ID:Cyber-car)